如何设置简历格式 - 示例和模板

更新日期:2026年3月10日
作者:Tina Benias
Microsoft Word中的简历摘要。

结构良好的简历有助于展示宝贵的技能和经验,选择正确的格式是实现这一目标的关键部分。 专业的简历布局塑造了招聘人员和申请人跟踪系统 (ATS) 软件扫描信息、识别优势和找到最重要的细节的轻松程度。

Microsoft Word 中的联机简历生成器可以轻松地选择和应用强简历格式 ATS 友好的模板和 AI 编写工具。 让我们探讨三种最有效的格式:按时间顺序、功能和组合,以及如何根据职业阶段和角色类型选择最佳格式。 查找实用的文档格式设置提示、预格式化模板和 Microsoft Copilot提示,帮助立即创建精美的轮廓。

三种简历格式,以匹配任何职业阶段或目标

有三种主要简历格式可供选择,每种格式都适合不同的职业阶段和目标。 正确的选择取决于工作历史记录、技能集和目标角色类型。

1. 按时间顺序排列的简历格式说明

按时间顺序排列的简历格式列出最近作业的工作经验。 这使得它成为具有一致工作历史的候选人的绝佳选择,因为它清楚地展示了成就和职业发展。 中高级候选人也可以受益,尤其是在展示每个角色的责任如何增加时。 此格式也便于 ATS 软件扫描,使其成为可靠的布局。

按时间顺序编写简历的提示

  • 明确列出工作角色、公司名称和雇佣时间范围,包括任何职业休息。

  • 包括兼职角色、自由职业者或志愿者(如果它与工作角色一致)。

  • 使用指标提及每个角色的核心成就,以展示增长和影响。

  • 突出最高级别的教育水平,特别是如果它直接支持目标职位。

  • 将职位描述中的关键字合并到执行摘要中,以在招聘人员中脱颖而出。

  • Copilot 提示:查看工作角色,并要求 Copilot 总结与工作经验匹配的关键点。 接下来,与 Copilot 聊天,根据需求或现有文件起草按时间顺序排列的简历大纲。

2. 功能恢复格式概述

功能简历格式按技能、能力和优势而不是工作历史记录来组织内容。 这使得它非常适合顾问、自由职业者和具有不同职业不同经验的任何人。 对于转业者或任何希望填补就业差距的人来说,这也是一个坚实的布局。 请务必在整个过程中使用相关关键字,因为 ATS 并非总是容易扫描此格式。

编写功能简历的提示

  • 从顶部的客观陈述开始,以表达个人职业目标,确保它与角色保持一致,而不是广泛的专业摘要。

  • 为每个作业应用程序定制功能简历,重点关注每个角色最相关的技能集。

  • 使用招聘广告中列出的与技能相关的关键字来提高简历 ATS 分数并增加面试的机会。

  • 编写可转移的技能和流程相关更改,以显示不同业务的影响。

  • 将关键成就分组到技能类别下,而不是按职务分组,以创建清晰的叙述。

  • Copilot 提示:查看工作角色,并要求 Copilot 总结与工作经验匹配的关键点。 接下来,与 Copilot 聊天,根据需求或现有文件起草功能简历大纲。

3. 组合简历格式

组合简历格式平衡技能和工作经验,按倒序顺序列出工作历史记录,同时突出显示每个角色下的相关成就。 它非常适合中级专业人士,希望展示他们如何随着职业生涯的发展在不同角色上应用有价值的技能。

撰写组合简历的提示

  • 编辑简历以适合一个页面,以便立即显示技能和经验。

  • 重写任何简历部分,以适应作业广告中所需的技能(如果适用)。

  • 在“工作经验”部分下列出关键成就,而不是例行工作职责。

  • 尝试使用“已实施”和“促进”等动作动词来表达成就和工作职责,以留下良好的印象,并通过ATS。

  • Copilot 提示:如果简历超过一页,请要求 Copilot 重写草稿,以便简洁明了。 它可以查看简历并重写所需的任何部分,因此简短的简历仍然适合工作要求。

为职业阶段选择最佳简历格式

选择最佳简历格式取决于职业经历、目标角色以及技能和经验的一致性。 使用以下指南找到合适的位置。

按时间顺序排列的简历格式

按时间顺序排列的简历非常适合展示强大的工作历史记录和清晰的职业发展。 当申请同一领域的角色、进入高级职位或强调同一公司的多个角色的稳定增长时,此格式非常适用。

  • 查看工作历史记录:在同一字段中有一长串没有间隔的作业角色时,请创建按时间顺序排列的简历。

  • 查看作业角色:如果申请同一字段中的职位,请放心地使用按时间顺序排列的简历。

  • 回顾职业阶段:当有很多工作经验需要写时,请选择此简历布局。 如果某个领域的入门级或工作生涯的早期,按时间顺序排列的简历格式可能不适合,因为它看起来很稀疏。

功能恢复格式

职能简历非常适合转业者或就业历史有差距的人,因为它把可转移的技能放在了中心位置。

  • 回顾工作经历:如果不同行业的就业差距或工作角色不同,职能简历是一个强有力的匹配。

  • 查看技能要求:当工作广告强调技术和软技能,而不是特定领域的最低工作经验年限时,请使用功能简历。

  • 回顾公司文化:检查公司的历史、网站和LinkedIn页面,了解他们更喜欢传统的简历还是创造性的简历。

混合简历格式

混合简历预先突出显示相关技能,使其成为任何重新进入劳动力或导航职业变革的有力选择。

  • 回顾工作经历:如果就业差距或职业变动正在进行中,混合简历将关键技能放在首位,并将时间线担忧降到最低。

  • 查看工作级别:如果角色为中高级,可以利用混合简历的灵活性来展示技能和经验。

  • 查看作业说明中的技能匹配:如果目标是强调可转移的技能,同时分享一些角色成就,则此格式非常有效。

组合简历格式

组合简历是针对特定角色或行业的全面选择,可以平衡强大的技能组合和一致的工作经验。

  • 简历中的复习空间:如果具有跨不同角色的相关技能和经验,组合简历将平衡两者。

  • 查看工作角色:在申请技能和坚实工作历史记录同等重要的特定职位时,请使用组合简历。

  • 回顾职业发展:如果有多样化的技能组合和稳定的工作经历,组合简历可以展示专业技能和职业旅程。

一个女人在电脑上打字。

如何在Word中设置简历的格式

设置简历布局和设计的格式

正确布局与选择正确的简历类型一样重要。 清除格式有助于简历通过 ATS,并给招聘人员留下强烈的第一印象。 请遵循以下布局和设计提示。

  • 边距:在四面应用一英寸边距,以确保简历可读,如果打印出来,不会丢失任何内容。

  • 颜色:坚持使用两种深色(如黑色和海军蓝色),以便标题和正文文本看起来不同,读者仍可访问,并且可由 ATS 扫描。

  • 对齐方式:使用传统的左对齐方式,使文本对 ATS 友好且看起来井然有序。 标题和正文文本应匹配,以保持一致的外观。

  • 要点:在短段落上使用项目符号列表,以确保 ATS 和时间差的招聘人员能够轻松扫描关键技能和成就。

  • 社交媒体和工作示例链接:使用超链接而不是粘贴完整的网站 URL,以节省空间并保持整洁的外观。

  • 字体和字号:选择一种表示个性的字体,同时适合所选的工作角色和职业。 虽然 Calibri 和 Aptos 是 ATS 友好的字体,但检查完整的指南来查找 简历的最佳字体

设置简历姓名和联系人详细信息的格式

标题是招聘人员首先看到的东西,所以明确和专业设置正确的基调从一开始就。 请遵循以下姓名和联系人详细信息建议。

  • 为方便阅读,请始终在简历顶部以无衬线字体添加全名。

  • 请考虑使用与简历正文文本不同的颜色(例如海军蓝色),并添加粗体样式,使其脱颖而出。

  • 在名称下方以较小的字体添加一个简短的职务,以便立即给人留下深刻的印象。

  • 包括一个专业电子邮件地址和一个包含完整电话代码的电话号码。

  • 通过超链接到定位文本而不是粘贴长 URL 来共享项目组合、个人网站或LinkedIn个人资料。

  • 将联系人详细信息放在简历左侧姓名的旁边或下方。

在简历中设置工作经验和技能的格式

以一致格式呈现工作经验和技能有助于招聘人员和 ATS 快速识别最相关的信息。 请遵循以下建议。

  • 为清楚起见,一致地应用左对齐。

  • 以粗体样式共享公司名称、确切的职务和工作日期。

  • 在项目符号列表中而不是段落中列出作业职责和关键成就。

  • 使用“托管”、“已开发”和“已交付”等作谓词来描述成就。

  • 尽可能包括用于量化影响的指标,例如“销售额增加了 20%。

设置简历上的引用格式

大多数雇主在招聘流程的后期会请求参考资料,因此请确保使用清晰一致的格式来轻松分享。 浏览以下简历的最佳参考格式。

  • 使用与简历相同的字体、边距和配色方案创建单独的参考页,以形成一致的外观。

  • 包括三到五个专业参考,例如可以与相关技能和工作道德交谈的前经理、同事或导师。

  • 对于每个参考,请列出全名、职务、公司名称、专业电子邮件地址和电话号码。

  • 添加一句话描述专业关系,例如所担任的角色和工作关系持续了多长时间。

  • 在与新雇主共享任何联系人详细信息之前,请始终询问任何参考资料的许可。

一个男人在笔记本电脑上打字。

Copilot 如何在线设置简历格式

使用 Word,只需几分钟即可应用结构、一致性和专业精神,轻松设置简历格式。

  1. 打开 web Word,然后选择要开始的简历模板。 从模板开始,为 Copilot 提供了一个清晰的结构。

  2. 接下来,开始在 Word 中与 Copilot 聊天。 如果聊天中已有简历,请附加一份简历。

  3. 要求 Copilot 应用一致的布局和结构,例如使用标题、边距和间距。

  4. 通过要求 Copilot 帮助阐明突出的内容(例如分区标题)并强调职务和日期,来改进分区层次结构。

  5. 当成就可扫描时,简历更易于阅读,因此请 Copilot 将长段落转换为项目符号,同时保持项目符号简洁且注重行动。

  6. 通过应用广泛认可的专业字体、正确的大小和样式来清理不一致的字体和样式选择。

  7. Copilot 可以帮助平衡恢复密度,而不会过度拥挤,例如调整行距、减少到一两页以及删除不必要的空格。

  8. 提示 Copilot 删除表或复杂布局,并保持格式简洁和基于文本,以提高 ATS 可读性。

详细了解如何 使用 AI 编写简历 或浏览 有关更多起草提示的 AI 编写器

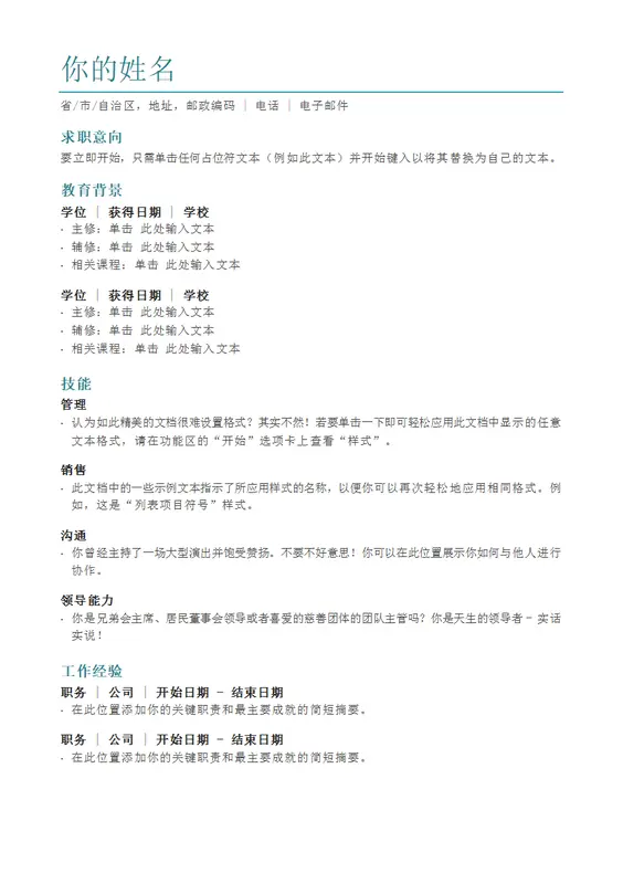
Microsoft Word编辑器中的简历模板。

设置简历格式时要避免的三大错误

避免使用图形重载

繁重的图形、图像和复杂的设计元素可能会阻止 ATS 软件正确阅读简历。 坚持使用最少的视觉元素的干净格式,并使用专业设计的 恢复模板 ,在不牺牲 ATS 兼容性的情况下保持精美的外观。

应用 ATS 简历要求

申请人跟踪系统扫描简历中的特定关键字、分区标题和格式结构。 使用标准节标题(如“工作经验”和“教育”),避免在表格或文本框内放置文本,并在整个简历中合并工作说明中的相关关键字。

保持一致的简历布局

不一致的字体、不均匀的间距和不匹配的对齐方式使简历看起来不专业,更难阅读。 为标题选择一种字体,为正文文本选择一种字体,保持一致的边距,并确保项目符号点 在整个草稿中 ,格式设置是一致的

使用 将简历格式知识付诸行动 Microsoft Word简历生成器在 中查找有关每个简历部分中要写的内容的更多灵感 如何使用 AI 编写简历,或浏览 如何设置求职信的格式

常见问题解答

简历应该有多少页才能获得完美的简历格式?

保留 简历 在一到两页之间,具体取决于职业阶段和过去经验与申请工作的相关性。 始终以简洁和有针对性的简历为目标,以便ATS和招聘人员都可以快速找到重要细节。 有关创建完美布局的更多提示,请浏览 Word简历生成器

如何以 PDF 格式保存简历?

在 中保存简历 Word首先 (.docx) 格式,因为此格式受到 (ATS) 的申请人跟踪系统的广泛支持,通常用于专业工作场所。 如果作业应用程序需要 PDF,请选择“文件”,然后选择“另存为”,然后从格式选项中选择“PDF”。 使用专业设计的 Microsoft Word中的恢复模板有助于确保不同系统的内容、格式和布局保持一致。

哪种简历格式最适合 ATS 软件?

ATS 软件经过培训,以浏览简历,以查找应用的工作广告中列出的特定职业术语和项目。 按时间顺序排列的简历通常是最容易阅读的,也是 ATS 的最佳简历格式。 但是,使用正确的 功能或组合简历格式格式化和已知分区标题也可以使它们可扫描。 探讨 用于开始使用兼容布局的 ATS 友好模板

Copilot 是否生成正确的简历格式?

Word中的 Copilot 可以生成完整的 简历格式,包括分区标题、内容结构和基于职业详细信息的定制项目符号。 它还可以从LinkedIn和其他连接的源拉取成就,以填充简历。 要求 Copilot 调整布局、重写分区以使其清晰明了,或精简内容以适合一页。 详细了解 Word中的 Copilot 及其如何简化简历创建过程。